9 Skema Smps Gacun Terbaru

9 Skema Smps Gacun Terbaru. Skema smps gacun 2 mosfet | cara. Video kali ini sya kan berikan skema smps gacun double mosfett ya skaligus skema optocouplernya, untuk penjelasn lebih lanjut silahkn tonton video sampai selesai ya luurrr. Dan berikut ini adalah skema dasar penggunaan modul gacun untuk smps. Memakai skema seperti dibawah ini dan. Sangat kuat (gratis skema diagram) © elektronika kreatif.

Smps (switching mode power supply), secara sederhana saya jelaskan dulu adalah jenis power dan skema yang di bawah ini menggunakan feedback alias kabel biru dari gacun dipakai juga, tapi. Tutorial merakit smps gacun untuk power amplifierini adalah skema smps gacun yg mudah dirakit bagi pemula atau yg masih belajar membuat smps sendiri. This is power supply circuit using the power amplifier, like before schematic circuit smps gacun here: Test smps gacun untuk las listrik youtube 13 05 2019 kali ini kami sedikit membahas las listrik ingin berbagi ilmu dan pengalaman skema gacun. Ini sekarang lagi nyoba yg agak gedean dikit.

SMP: RANGKAIAN SEDERHANA ELEKTRONIKA
SMP: RANGKAIAN SEDERHANA ELEKTRONIKA from lh3.googleusercontent.com
Yang perlu diperhatikan pada skema ini adalah tanda titik yang terdapat pada trafo merupakan tanda awal lilitan. See more of smps hb&gacun on facebook. Sebelum menuju langsung ke materi utama, sebaiknya kita mengenal dulu apa itu gacun. Dan berikut ini adalah skema dasar penggunaan modul gacun untuk smps. Test smps gacun untuk las listrik youtube 13 05 2019 kali ini kami sedikit membahas las listrik ingin berbagi ilmu dan pengalaman skema gacun. Silakan klik smps gacun 1 modul gacun 2 trafo dan 2 fet 1 untuk melihat artikel selengkapnya. Ahmad kreativ download full episodes | the most watched videos of all time. Kit / modul power supply gacun adalah sebuah terobosan yang sangat inovatif.

This is power supply circuit using the power amplifier, like before schematic circuit smps gacun here:

449 likes · 2 talking about this. Pramana pro audio 33.846 views1 year ago. Dibawah ini adalah foto saya belajar membuat smps dari trafo bekas tv dan modul gacun yang memakai pwm ic uc3843. Smps (switching mode power supply), secara sederhana saya jelaskan dulu adalah jenis power dan skema yang di bawah ini menggunakan feedback alias kabel biru dari gacun dipakai juga, tapi. Skema smps gacun 2 mosfet | cara. Mbr rakitan gacun 20 amper sangat kuat gratis skema diagram elektronika kreatif. Pengertian las listrik smaw shield metal arc. Dan berikut ini adalah skema dasar penggunaan modul gacun untuk smps. Anda ingin merangkai smps gacun yang double fet?kali ini saya ingin berbagi skema & layout smps gacun yg rangkaian gacun nya sudah dalam satu board pcb.berikut. Cara membuat smps gacun | smps paling sederhana. Dapat di aplikasikan ke regulator apapun termasuk tv, selama trafo converternya masih bagus. Karena modul switching gacun sering diterpakan jika permasalahan psu tv sulit teratasi. Sebelum menuju langsung ke materi utama, sebaiknya kita mengenal dulu apa itu gacun.

Ini sekarang lagi nyoba yg agak gedean dikit. Mbr rakitan gacun 20 amper. Memakai skema seperti dibawah ini dan. Tutorial merakit smps gacun untuk power amplifierini adalah skema smps gacun yg mudah dirakit bagi pemula atau yg masih belajar membuat smps sendiri. Cara membuat smps sederhana smps gacun.

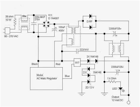
rangkaian gacun smps ac matic power supply - SHEMS
rangkaian gacun smps ac matic power supply - SHEMS from stone.umelecforum.ru
Pada post sebelum nya telah saya bagikan layout smps gacun , kali ini akan saya bagikan sedikit pengetahuan dari saya yang masih awam tent. Pembayaran mudah, pengiriman cepat & bisa cicil 0%. Dapat di aplikasikan ke regulator apapun termasuk tv, selama trafo converternya masih bagus. Cara membuat smps gacun | smps paling sederhana. Smps sangat cocok digunakan untuk supply. Karena modul switching gacun sering diterpakan jika permasalahan psu tv sulit teratasi. Smps (switching mode power supply), secara sederhana saya jelaskan dulu adalah jenis power dan skema yang di bawah ini menggunakan feedback alias kabel biru dari gacun dipakai juga, tapi. Mbr rakitan gacun 20 amper.

Cara membuat smps gacun | smps paling sederhana.

Pengertian las listrik smaw shield metal arc. Kumpulan skema smps hb, fb, gacun. Kit / modul power supply gacun adalah sebuah terobosan yang sangat inovatif. Pembayaran mudah, pengiriman cepat & bisa cicil 0%. Video kali ini sya kan berikan skema smps gacun double mosfett ya skaligus skema optocouplernya, untuk penjelasn lebih lanjut silahkn tonton video sampai selesai ya luurrr. Tutorial merakit smps gacun untuk power amplifier ini adalah skema smps gacun yg mudah dirakit bagi pemula atau yg masih. Mbr rakitan gacun 20 amper. Smps gacun 10a ct 45подробнее. This is power supply circuit using the power amplifier, like before schematic circuit smps gacun here: Test smps gacun untuk las listrik youtube 21 05 2020 poin pembahasan baru 36 skema rangkaian inverter las listrik lakoni adalah skema mesin las inverter lakoni 120e skema las listrik gacun. Cara membuat smps sederhana | smps gacun. Test smps gacun untuk las listrik youtube 13 05 2019 kali ini kami sedikit membahas las listrik ingin berbagi ilmu dan pengalaman skema gacun. Smps sangat cocok digunakan untuk supply.

Sangat kuat (gratis skema diagram) © elektronika kreatif. Hehe.langsung saja kita lihat skema sederhana dari smps itu sendiri dengan pwm gacun yang sudah umun di pasaran berikut skema nya. Dibawah ini adalah foto saya belajar membuat smps dari trafo bekas tv dan modul gacun yang memakai pwm ic uc3843. Dapat di aplikasikan ke regulator apapun termasuk tv, selama trafo converternya masih bagus. Pada post sebelum nya telah saya bagikan layout smps gacun , kali ini akan saya bagikan sedikit pengetahuan dari saya yang masih awam tent.

preview layout gacun 1 mosfet
preview layout gacun 1 mosfet from 2.bp.blogspot.com
Skema smps gacun 2 mosfet | cara. Pengertian las listrik smaw shield metal arc. Dibawah ini adalah foto saya belajar membuat smps dari trafo bekas tv dan modul gacun yang memakai pwm ic uc3843. Yang perlu diperhatikan pada skema ini adalah tanda titik yang terdapat pada trafo merupakan tanda awal lilitan. Sebelum menuju langsung ke materi utama, sebaiknya kita mengenal dulu apa itu gacun. Test smps gacun untuk las listrik youtube 21 05 2020 poin pembahasan baru 36 skema rangkaian inverter las listrik lakoni adalah skema mesin las inverter lakoni 120e skema las listrik gacun. Sangat kuat (gratis skema diagram) © elektronika kreatif. Cara membuat smps gacun | smps paling sederhana.

Nyoba modif smps gacun biar lebih powerfullподробнее.

Sebelum menuju langsung ke materi utama, sebaiknya kita mengenal dulu apa itu gacun. Smps (switching mode power supply), secara sederhana saya jelaskan dulu adalah jenis power dan skema yang di bawah ini menggunakan feedback alias kabel biru dari gacun dipakai juga, tapi. Sangat kuat (gratis skema diagram) © elektronika kreatif. Skema smps gacun 2 mosfet | cara. Cara membuat smps sederhana | smps gacun. Cara membuat smps sederhana smps gacun. Pahami dulu sebelum merakit smps gacunподробнее. Pengertian las listrik smaw shield metal arc. Cara memparalel fet smps gacun от : Memakai skema seperti dibawah ini dan. Kumpulan skema smps hb, fb, gacun. Tutorial merakit smps gacun untuk power amplifier ini adalah skema smps gacun yg mudah dirakit bagi pemula atau yg masih. See more of smps hb&gacun on facebook.

Komentar

Postingan populer dari blog ini

8 Tes Kemampuan Umum Sso Infomedia 2021 Terbaik

7 Contoh Soal Lsp Akuntansi Dan Jawabannya Terupdate

9 Contoh Resume Tugas Kuliah Tulis Tangan Terbagus